为防范市场大幅波动风险,进一步完善我国证券市场的交易机制,维护市场秩序,保护投资者权益,推动证券市场的长期稳定健康发展,经中国证监会同意,上海证券交易所、深圳证券交易所(以下简称“沪、深交易所”)和中国金融期货交易所(以下简称“中金所”)拟在保留现有个股涨跌幅制度前提下,引入指数熔断机制。
指数熔断机制总体安排是:当沪深300指数日内涨跌幅达到一定阈值时,沪、深交易所上市的全部股票、可转债、可分离债、股票期权等股票相关品种暂停交易,中金所的所有股指期货合约暂停交易,暂停交易时间结束后,视情况恢复交易或直接收盘。指数熔断机制方案要点及主要考虑如下:
一、以沪深300指数作为指数熔断的基准指数。主要考虑有:一是跨市场指数优于单市场指数。跨市场指数代表性更强,更能全面反映A股市场总体波动情况,而单市场指数主要反映特定市场的运行情况。二是在跨市场指数中首选沪深300指数。目前,A股市场投资者比较熟悉的跨市场指数包括沪深300指数(成份股以大中型市值股票为主)和中证500指数(成份股以中小型市值股票为主)。沪深300指数的市值覆盖率、跟踪指数产品的数量和规模都大于中证500指数。
二、设置5%、7%两档指数熔断阈值,涨跌都熔断,日内各档熔断最多仅触发1次。主要考虑有:一是5%作为第一档阈值可以兼顾设置冷静期和保持正常交易的双重需要;触发7%的情况虽然较少,但属于需要防范的重大异常情况,应当一并考虑。二是双向熔断更有利于抑制过度交易,控制市场波动。境内市场处于新兴加转轨的阶段,投资者结构以中小散户为主,价格双向波动较大,既出现过恐慌性下跌,也出现过过快上涨,包括因事故导致市场短期大幅上涨的情况。因此,当市场“暴涨”时,也需要熔断机制稳定市场亢奋情绪,防范投资者对市场上涨的过度反应,使投资者拥有更多的时间来进一步确认当前的价格是否合理。
三、分档确定指数熔断时间。触发5%熔断阈值时,暂停交易30分钟,熔断结束时进行集合竞价,之后继续当日交易。14:30及之后触发5%熔断阈值,以及全天任何时段触发7%熔断阈值的,暂停交易至收市。熔断至15:00收市未恢复交易的,相关证券的收盘价为当日该证券最后一笔交易前一分钟所有交易的成交量加权平均价(含最后一笔交易),期权合约的收盘价仍按相关规则的规定执行。
四、特殊时段的安排。一是开盘集合竞价阶段不实施熔断;如果开盘指数点位已触发5%的阈值,将于9:30开始实施熔断,暂停交易30分钟;如果开盘指数点位触发7%的阈值,将于9:30开始实施熔断,暂停交易至收市。二是上午熔断时长不足的,下午开市后补足,午间休市时间不计入熔断时长,以利于投资者调整申报。三是熔断机制全天有效。考虑到境内A股市场尾市阶段容易出现非理性大幅波动,因此A股在尾市阶段仍进行熔断。四是在股指期货交割日仅上午实施熔断,无论触及5%还是7%引发的暂停交易,下午均恢复交易,以便股指期货计算交割结算价,平稳交割。
五、指数熔断范围及期现联动。触发熔断时,沪、深交易所暂停全市场的股票、基金、可转债、可分离债、股票期权等股票相关品种的交易,具体熔断的证券品种以公告为准。股指期货所有产品同步暂停交易(包括沪深300、中证500和上证50股指期货),但国债期货交易正常进行。
六、指数熔断与停牌的衔接安排。对于上市公司申请股票停牌、新股上市遭遇盘中临时停牌后,需要复牌的,如计划复牌的时间恰遇指数熔断,则需延续至指数熔断结束后方可复牌。若指数熔断结束而相关股票的停牌时间尚未届满的,则需继续停牌。
沪、深交易所和中金所将根据上述要点,在各自交易相关规则中补充指数熔断事项的专门规定(详见附件),现向社会公开征求意见。
有关意见或建议请以电子邮件的形式于2015年9月21日前反馈至相关交易所。
上海证券交易所:tradingdata@sse.com.cn
深圳证券交易所:jygz-hyb@szse.cn
中国金融期货交易所:qzqhsa@cffex.com.cn
附件:1.上海证券交易所交易规则修订
2.深圳证券交易所交易规则修订
3.中国金融期货交易所交易规则修订及相关说明
上海证券交易所 深圳证券交易所 中国金融期货交易所
二○一五年九月七日
附件1
上海证券交易所交易规则修订
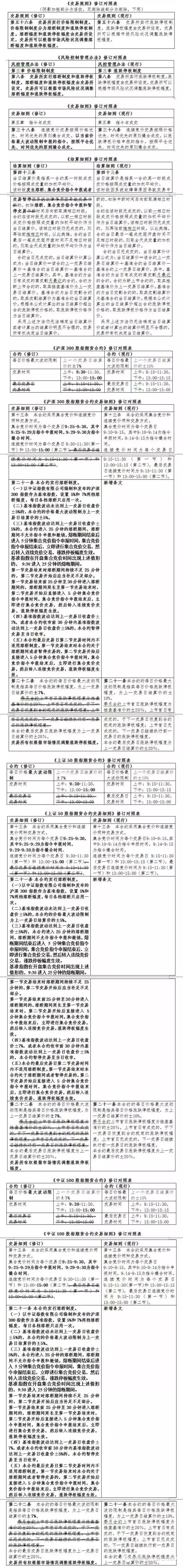
《上海证券交易所交易规则》第四章第五节“指数熔断”
(征求意见稿)
4.5.1【熔断触发条件】 沪深300指数出现下列情形的,本所可以对股票等相关品种的竞价交易按照下列规定予以暂停(以下简称“指数熔断”),并向市场公告:
(一)沪深300指数较前一交易日收盘首次上涨、下跌达到或超过5%的,指数熔断30分钟,熔断时间届满后恢复交易;11:30前未完成的指数熔断,延续至13:00后的交易时段继续进行,直至届满。14:30至15:00期间,沪深300指数较前一交易日首次上涨、下跌达到或超过5%的,指数熔断至当日15:00,当日不再恢复交易。
(二)沪深300指数较前一交易日收盘上涨、下跌达到或超过7%的,指数熔断至15:00,当日不再恢复交易。
开盘集合竞价出现上述情形的,于9:30开始实施指数熔断。
指数熔断的具体实施时间和证券品种以本所公告为准。
4.5.2 【熔断品种】本所实施指数熔断的品种包括股票、基金、可转换公司债券和可交换公司债券,以及本所认定的其他证券品种。
4.5.3 【指数期货交割日的特殊安排】本所交易日为股指期货合约交割日的,当日指数熔断时间跨越11:30的,于当日13:00起恢复交易;当日13:00至15:00期间,本所不实施指数熔断。
本规则所称股指期货合约交割日,是指在中国金融期货交易所上市交易的上证50指数期货、沪深300指数期货、中证500指数期货以及本所规定的其他股指期货合约的交割日。
4.5.4【熔断期间的申报和撤销】 指数熔断于15:00前结束的,熔断期间可以继续申报,也可以撤销申报。
指数熔断持续至15:00结束的,熔断期间本所交易主机仅接受撤销申报,不接受其他申报。
4.5.5【熔断结束后的集合竞价】指数熔断结束后,本所交易主机对已接受的申报进行集合竞价撮合成交,此后进入连续竞价交易阶段。
指数熔断和熔断结束后的集合竞价期间不揭示虚拟参考价格、虚拟匹配量、虚拟未匹配量。
4.5.6【复牌时间遇熔断延续】证券复牌遇本所实施指数熔断的,延续至指数熔断结束后复牌,但不属于指数熔断实施范围的证券品种除外。
4.5.7 【大宗交易】指数熔断至15:00的,相应证券品种当日不进行大宗交易。
附件2
深圳证券交易所交易规则修订
《深圳证券交易所交易规则》第四章第六节“指数熔断”
(征求意见稿)
4.6.1【指数熔断触发条件】沪深300指数出现下列情形的,本所可以于当日暂停相关证券品种的竞价交易(以下简称“指数熔断”):
(一)沪深300指数较前一交易日收盘首次上涨或下跌达到或超过5%的,指数熔断时间为30分钟。指数熔断时间跨越11:30的,于13:00起继续计算。熔断时间跨越14:57的,于14:57恢复交易并进行收盘集合竞价,但14:30及之后触发的,指数熔断至15:00,当日不恢复交易。
(二)沪深300指数较前一交易日收盘上涨或下跌达到或超过7%的,指数熔断至15:00,当日不恢复交易。
开盘集合竞价出现上述情形的,于9:30开始实施指数熔断。
指数熔断的具体实施时间和证券品种以本所公告为准。
4.6.2【股指期货交割日特殊安排】本所交易日为股指期货合约交割日的, 当日指数熔断时间跨越11:30的,于13:00起恢复交易;当日13:00至15:00期间,本所不实施指数熔断。
本条所称股指期货合约交割日,是指中国金融期货交易所上市交易的上证50指数期货、沪深300指数期货、中证500指数期货以及本所规定的其他股指期货合约的交割日。
4.6.3【熔断品种】本所实施指数熔断的证券品种包括:
(一)股票;
(二)基金;
(三)可转换公司债券和可交换公司债券;
(四)本所认定的其他证券。
4.6.4 【熔断期间的申报和熔断结束后恢复交易】指数熔断期间,投资者可以申报,也可以撤销申报。
恢复交易时,本所对已接受的申报进行集合竞价,再继续当日交易。
4.6.5【复牌时间遇熔断延续】指数熔断期间,相关证券复牌的,延至指数熔断结束后实施。
4.6.6 【收盘价确定】指数熔断至15:00的,相关证券以当日该证券最后一笔交易前一分钟所有交易的成交量加权平均价(含最后一笔交易)为收盘价。
4.6.7【大宗交易】指数熔断至15:00的,相关证券当日不再进行大宗交易。
附件3
中国金融期货交易所交易规则修订及相关说明
一、规则修订内容

二、规则修订相关说明
2015年9月7日,中国金融期货交易所(以下简称中金所)就《中国金融期货交易所交易规则》(征求意见稿)、《中国金融期货交易所交易细则》(征求意见稿)、《中国金融期货交易所结算细则》(征求意见稿)、《中国金融期货交易所风险控制管理办法》(征求意见稿)、《沪深300股指期货合约》(征求意见稿)、《中国金融期货交易所沪深300股指期货合约交易细则》(征求意见稿)、《上证50股指期货合约》(征求意见稿)、《中国金融期货交易所上证50股指期货合约交易细则》(征求意见稿)、《中证500股指期货合约》(征求意见稿)、《中国金融期货交易所中证500股指期货合约交易细则》(征求意见稿)向社会公开征求意见。近日,中金所有关负责人就此回答了记者提问。
1.问:哪些产品将实施熔断制度?
答:目前,我所熔断制度主要适用于沪深300、中证500和上证50股指期货,5年期、10年期国债期货暂不实施熔断制度。
2.问:中金所熔断方案的主要内容是什么?
答:中金所将在股指期货交易中推出熔断制度,统一采用沪深300指数作为股指期货熔断基准指数,熔断幅度选取为5%和7%,日内各档熔断只启动一次,与股票现货市场保持一致。
当沪深300指数未触及上一交易日收盘价±5%时,股指期货产品价格最大波动限制为上一交易日结算价的±5%。
当沪深300指数触及上一交易日收盘价的±5%,股指期货产品进入30分钟熔断时间,其中前25分钟不允许报撤单, 最后5分钟为集合竞价指令申报时间,集合竞价指令申报结束后,立即进行集合竞价交易,然后转入连续竞价交易,股指期货产品价格最大波动限制为上一交易日结算价的±7%。
当沪深300指数触及上一交易日收盘价的±7%时,股指期货产品暂停交易直至收盘。
3.问:为什么熔断结束前,引入集合竞价环节?
答:熔断制度是应对市场大幅波动的一种稳定机制。为了确保投资者的利益,我所在熔断结束前引入了5分钟的集合竞价环节,使得投资者能够在熔断后对申报进行调整,防范价格风险。
4.问:熔断时间跨越中午闭市期间如何处理?
答:按照股指期货合约交易细则,第一节交易结束时合约熔断期间持续不足25分钟的,第二节交易开始后应当补足不足部分。第一节交易结束前25分钟至30分钟进入熔断期间的,熔断期间延长至第一节交易结束时,第二节交易开始后直接进入5分钟集合竞价申报时间。
5.问:股指期货合约最后交易日是否适用熔断制度?
答:按照股指期货合约交易细则,股指期货合约第二节交易时间内不适用熔断制度。若在第一节交易结束时股指期货合约处于熔断期间或者暂停交易的,第二节交易开始后直接进入集合竞价指令申报时间,集合竞价申报结束后进行集合竞价指令撮合,然后转入连续竞价交易。
股指期货合约最后交易日涨跌停板幅度为上一交易日结算价的±20%,交易所可以根据市场情况调整涨跌停板幅度。
6.问:股指期货合约发生熔断时结算价如何计算?
答:当日结算价是指某一合约某一时段成交价格按照成交量的加权平均价。该时段发生熔断、集合竞价申报或交易暂停的,扣除熔断、集合竞价申报或暂停时间后向前取满相应时段。